文章分享|云南省尾矿库环境风险评估分析与对策措施建议
来源:冶金渣与尾矿 时间:2025/11/18 15:07:33

尾矿库作为“ 一废一库一品一重 ”重点环境风险领域之一,具有种类复杂、数量繁多、环境风险显著的特点。其污染具有隐蔽性强、影响范围广的特性,尾矿中含有的重金属等有毒有害物质,随着矿山废水、废渣、扬尘等的排放会对水、气、土壤造成不同程度影响。 为保障尾矿库生态环境安全,在对全省尾矿库进行深入调研的基础上,系统梳理了云南省尾矿及尾矿库的基本情况与产污节点等内容,并对尾矿库环境风险进行了全面评估分析,针对尾矿库尾矿水回用及处理工程、尾矿库渗滤液处理工程、尾矿库截排水工程、尾矿库管线防泄露工程、尾矿库防扬尘措施等尾矿库环保措施方面,提出了对策措施,为云南省尾矿库污染防治与环境管理提供参考。通过实施这些措施,有望有效防范和化解尾矿库环境风险,切实保障区域生态环境安全。


长江流域经济发达、人口密集、矿产资源丰富、尾矿库数量众多、部分尾矿库污染隐患突出,对长江生态环境安全构成威胁。“十四五”时期,我国生态环境文明建设进入绿色转型的关键时期[1],尾矿库污染防治工作作为长江经济带生态环境污染治理“4+1”工程的重要工作内容,是推动长江经济带发展战略全面实施的重点内容。矿山三大控制工程之一的尾矿库,在矿业生产中占有重要的地位,它是用以储存金属、非金属矿山进行矿石选别后排出尾矿的场所[2],而尾矿是指金属或非金属矿山开采出的矿石,经选矿厂选出有价值的精矿后排放的“ 废渣”[3]。尾矿库不同于一般的环境风险源,其堆存的矿渣或尾矿水中通常含有暂时不能处理的有害成分,一旦失事,将对库区周围河流、农田等造成严重污染和破坏,给工农业生产及下游人民生命财产安全带来巨大灾害和损失[4-6]。云南省属长江经济带覆盖范围,尾矿库基数大,数量位列全国第二。 因此,防范化解尾矿库重大安全和环境隐患,确保尾矿库环境安全势在必行。


1

云南省尾矿及尾矿库基本情况

尾矿库在云南省各州(市)均有分布,其中红河州数量最多, 占比达到24%,其次为昆明市占比达13.3% 。尾矿库依据地形条件不同,可分为傍山型、山谷型、平地型、截河型和凹地型[7],云南省5种类型尾矿库均有分布,因云南省地形地貌复杂,山地较多,山谷型尾矿库占比较大,达77%。云南省金属矿和非金属矿资源丰富,素有“有色金属王国”之称[8]。尾矿库大多堆存各类矿种冶炼后的废渣,按矿种分类,云南省尾矿库所涉及矿种共计53种,主要堆存的矿种有铜矿选矿尾矿、铁矿选矿尾矿、铅锌矿选矿尾矿、钛矿选矿尾矿、锡矿选矿尾矿、磷矿选矿尾矿等,其中铜矿选矿尾矿数量最多,占比达18%。按照尾矿库全库容和坝高对尾矿库进行等别划分,云南省88%的尾矿库属于四等库、五等库。云南省尾矿库数量占比、类型分布、矿种类型占比详见图1~图3。


1.jpg

   2   

尾矿库产污节点

尾矿库的堆存方式主要可以分为湿式堆存和干式堆存两大类。湿式堆存是指尾矿浆体通过管道输送至尾矿库内,然后依靠自然沉淀进行脱水处理。干式堆存是指将尾矿进行严格的脱水处理, 使其含水量低于30%,然后通过机械设备将其运输至尾矿库进行堆积和碾压[9-11]。湿排尾矿,长期使用后,将会有越来越多的尾矿露于干滩上,刮风等将会产生扬尘,造成粉尘污染;而尾矿库溢流水部分外排及渗漏将对地表水和地下水产生危害;尾矿输送管线的跑冒滴漏问题也将对外环境产生威胁[9],湿堆尾矿库工艺及产污节点见图4。干排尾矿,在尾矿运输途中的洒落等问题会对外环境产生影响。重金属离子等有害成分的渗滤造成的环境污染难以治理[11]。干堆尾矿库生产工艺及产污节点见图5。云南省尾矿库排尾方式以湿法排矿为主,占比达86%。

2.jpg

3

云南省尾矿库环境风险分析

环境风险是指尾矿库在运行期间发生突发环境事件的可能性及突发环境事件可能造成的危害程度[12]。本文对云南省尾矿库先进行环境风险预判,对预判属于重点环境监管的尾矿库进行全省尾矿库环境风险评估。风险等级的划分采用《尾矿库环境风险评估技术导则(试行)》的层析法,将尾矿库环境风险划分为一般、较大、重大3个等级[13]。

经评估,云南省尾矿库大多属于一般环境风险尾矿库和较小环境风险尾矿库,其占比达81%(图6)。全省较大、重大环境风险尾矿库主要分布在红河州、昆明市、文山州、大理州等地,堆存的尾渣主要为铅锌矿渣、铜矿渣、锡矿渣、金矿渣、磷石膏渣、铁矿渣等。


3.jpg


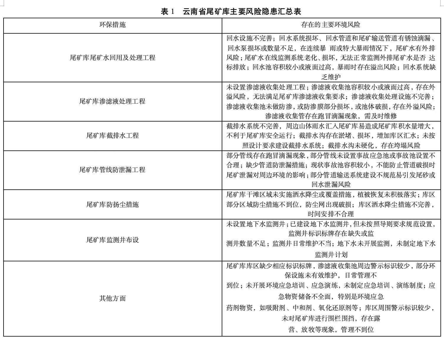
从尾矿库尾矿水回用及处理工程、尾矿库渗滤液处理工程、尾矿库截排水工程、尾矿库管线防泄露工程、尾矿库防扬尘措施等尾矿库环保措施方面对云南省尾矿库进行环境风险评估分析,云南省尾矿库主要存在环境风险如表1所示。


4.jpg

4

云南省尾矿库环境治理对策措施

4.1  地下水监测体系

按照《一般工业固体废物贮存和填埋污染控制标准》《危险废物填埋污染控制标准》《地下水环境监测技术规范》等要求,规范建设地下水水质监测井;地下水水质监测井的设置需经论证并且能够满足最终监测要求;完善自行监测方案,结合环境影响评价文件及批复有关要求,根据尾矿主要成分,确定特征污染因子监测项目;对地下水存在污染物含量升高等被污染迹象的,统筹考虑所在区域的水文地质情况,及时查明原因,采取措施及时阻止污染物泄漏,并开展调查与风险评估,因地制宜采取风险管控或者治理修复等措施。对于尾矿库防渗设施老化破损的,统筹考虑所在区域的水文、地质情况,加大下游监测井布设密度并增加监测频次。当发现地下水存在被污染迹象时,及时采取措施,防止进一步扩散。


4.2  尾矿库扬尘

对库面采取防扬尘措施(洒水降尘、雾炮机、抑尘网、抑尘剂等),对边坡采取覆绿或用碎石覆面、喷淋等措施,防止边坡扬尘污染。排尾矿采用传送带或车辆输送的,应当采取遮盖或封闭等措施,防止尾矿扬散和流失。


4.3  尾水及渗滤液收集回用处理系统

按照《一般工业固体废物贮存和填埋污染控制标准》要求,完善收集池防渗设施;对渗滤液收集系统进行改造,确保所有渗滤液全部有效收集;对回水系统进行改造,调整水泵回水量或增大回水池容积,确保池内液位在安全水平;对存在外排水的尾矿库,按照有关规定设置污染物排放口并设立标识,依法安装流量计和视频监控,制定自行监测方案;对存在超标情况的建设规范运行废水处理设施,确保尾矿水达标排放;封场后渗滤液处理系统、废水排放监测系统应继续正常运行,直到连续2 a内没有渗滤液产生或产生的渗滤液未经处理即可稳定达标排放为止。


4.4  尾矿库尾矿水回用及处理工程

对照尾矿库环评、安评及设计文件,规范建设尾矿水回用设施;规范放置回水泵,并设置备用水泵;对回水管线老化、破损的地方及时进行修缮;增加巡查次数,及时发现管线是否存在泄漏风险;对回水池进行及时清理,防止液面过高溢出的风险。


4.5  截排洪工程

对照尾矿库环评、安评及设计文件,核实清污分流及截排水系统建设情况;对存在合流情况的尾矿库进行改造,实现清污分流,确保污水规范收集处置;对破损淤堵情况进行修缮和清淤。


4.6  尾矿库管线防泄漏工程

规范建设管线防泄漏设施;对管道“跑冒滴漏”部分及时进行修补或更换,加强管道日常巡查和维护,并做好管道巡查记录;按照环境影响评价文件及批复等要求,尾矿库排尾管道穿越敏感区域部分建设管沟、套管等,预防渗漏的措施或可结合现有实际环境应急能力,采取其他方式预防“跑冒滴漏”风险,对穿越敏感区域的管道进行重点巡查。


4.7  其他方面

按照有关法律和规定,建立监测制度,制定监测方案,开展监测并公开监测结果;补齐相关标识标牌;编制或更新突发环境事件应急预案并备案,责任主体及长期停用、无能力开展环境应急的尾矿库可纳入县级突发环境应急预案。定期组织突发环境事件应急演练,并留存演练过程照片等相关材料,汛期前至少开展一次突发环境事件应急演练;对随意堆放的尾矿进行清理, 防止对周边土壤等生态环境造成污染。对于超高堆存、堆存不规范等存在滑坡、垮坝等安全风险隐患及次生环境风险隐患的,及时函告应急管理部门,同时加强应急准备;加强尾矿库防渗膜的日常管理维护,防止目前未堆存尾矿的部分,经风吹日晒老化后失去防渗作用。

   5   

结语

尾矿是矿石经选矿后排放的固体废物,也是我国工矿企业年产生量和贮存量大、对环境和生态景观影响巨大的工业固体废物。尾矿库作为尾矿贮存的高环境风险场所,其数量多、分布广、监管难度大。通过对云南省尾矿库进行系统的风险评估分析,针对7项环保措施存在的主要问题,提出建议,可为云南省尾矿库的环境风险管理提供科学依据和实践参考,助力美丽中国建设。

来源|《再生资源与循环经济》

作者|邢芳,易达,赵芮,杨晓娇,廖仁郡,马丽

编辑与整理|冶金渣与尾矿


  • 行业动态

  • 成果展示